2020执医技能考试回忆版题目最全整理
- 发布时间:2020-07-11
 - 发布者: 本站
 - 来源: 原创
 - 阅读量:
 
	
2020临床医师技能考试于7月10日开考
银成学校小编在第一时间整理了 2020 年临床医师技能考生回忆真题及考试流程!
	
第一考站
时间40分钟:心肺听诊(8分)、影像诊断(6分)、心电图诊断(7分)、医德医风(2分)、病史采集(15分)、病例分析(22分)
第二考站
第二站考试:体格检查(20分),根据题组号来出考题。每位考生,做3~4个查体项目。
第三考站
第三站考试:基本操作(20分),同样也是根据题组号来出考题。
	
 
	
第一考战共8题选择题+病史采集+病例分析
选择共8题,总分23分,题目间可重复来回修改,点击提交后即刻跳出选择题分数,并进入病史采集与病例分析题目页面
进入病史采集页面后,无法再返回修改选择题。
病史采集题目为电脑上的一句简单病史(并不是对着sp病人问病史)
根据这句简单的病史手写出你准备的答题模板
 
 
	
		 
	
接下来是第一站真题时间
		
	
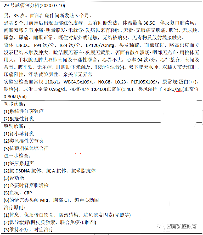
病史采集
		
 
	
		
	
病例分析
		
	
		
	
		











 
	
		
	
		
	
		
	
		
	
		
	
		
	
		
	
		
	
		
	
		
	
		
	
今年体格检查与基本操作都取消了考官提问
	
由于没有考官提问
体格检查项目增加至4-5个
大部分体格检查为sp标准化病人(真人)
sp其实更有利于我们回忆细节,比如检查时候的体位、比如检查时的人文关怀、执业素养等。
	
 
	
基本操作项目今日新增了气管插管术和灌肠术
	以下红色部分为今日考到的项目
 
	
			
	
		
 
	

		
	
		
	
		
	
		
	
		
	
		
 
	
		
	
		
	
		
	
		
	
		
	
		
	
		
	
		
	
		
	
		
	
		
	
		
	
		
	

                    

