2026年医师各单元考试时间、分值分布
- 发布时间:2026-03-16
- 发布者: 本站
- 来源: 原创
- 阅读量:
医师资格考试分为实践技能考试和医学综合考试两部分。
实践技能考试方案
技能考试时间:
临床技能考试方案:
中医、中西医技能考试方案:
技能考试合格线:
满分100分,合格分数线为60分。在国家实践技能考试基地参加考试且成绩合格者,成绩两年有效。
笔试考试方案
考试实行计算机化考试,军队现役人员加试军事医学、院前急救岗位和儿科专业加试相应内容。中医类别蒙医、藏医、维医、哈萨克医专业实行纸笔考试。
考试时间:
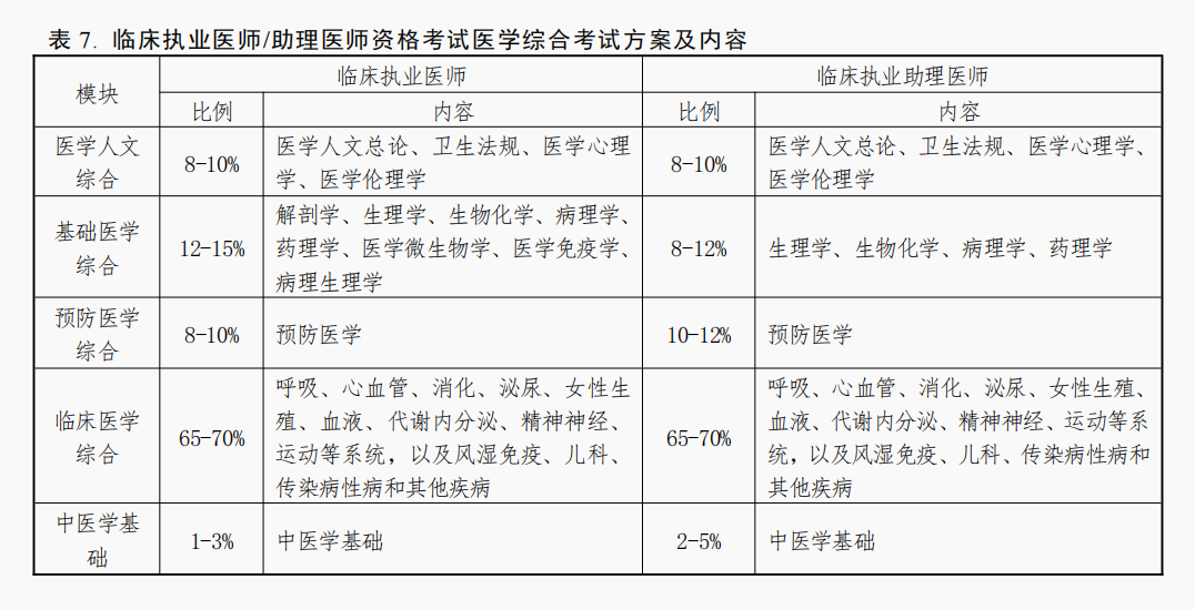
临床笔试考试方案:
🔥2026通关计划全新上线
✅技能→笔试→点题
✅线上课程&线下面授
🌈全程护航,助你通关
想要咨询报考的学员联系向老师
↓↓↓
声明:本平台部分文章、图片和信息系来源于互联网,转载仅供传递信息或供个人学习、交流,并非赞同其观点和对其内容真实性负责。转载文版权内容归原作者及原出处所有,如转载稿涉及版权问题,请立即联系我们,以便及时更改或删除。
银成医考教育
.专注医学教育
医师资格 药师资格 健康管理师
护士资格 卫生职称 学历提升
办公室:0745-2883456
陈校长:18174511132
桑老师:18174513117
欣欣老师:17711755411
阳老师:17774504332
向老师:15344459000
程程老师:18174511130
地址:怀化市步步高大厦



